Edit

Share via


Overview of editing documentation on Microsoft Learn

Thank you for your interest in editing documentation on Microsoft Learn! Your contributions help us ensure our documentation is well written, up to date, and accurate. The information on this page will help you decide which method of contribution is best for you.

Prerequisite

Before you start, make sure you're signed in to your GitHub account. If you don't have a GitHub account, navigate to https://github.com/join for a fast and free sign-up process.

Minor changes to documentation

Minor changes are quick and easy. Examples of minor changes include:

  • Fixing typos
  • Revising a single article
  • Adding a section to an article
  • Correcting an error
  • Updating broken links

If you're making minor changes, all you need is a GitHub account!

To make a minor change, select the Edit This Document pencil icon at the top of the article. This action takes you to the source file on GitHub, where you can make your changes. When you're finished, you'll be prompted to create a pull request (PR) to propose your changes. For a full walkthrough of this process, see Edit documentation in the browser.

Major changes to documentation

Major changes involve more time and effort. Examples of major changes include:

  • Complex changes that will take you several days to complete
  • Revisions to multiple articles that you want to submit together
  • Creating a new article
  • Contributing often

If you're making major changes, you need to download and install a few tools to make your work easier. Follow these steps to get started:

  1. Install Git and Markdown tools.
  2. Set up a local Git repository.
  3. Make changes to the documentation.
  4. Create a PR.

Process overview

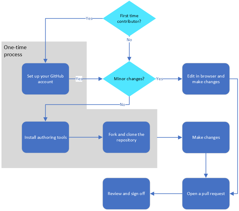
The process flow below shows the high-level steps involved in getting started for minor and major changes. Notice that some items are one-time steps, while others occur every time you start a new contribution.

Process flow map showing the basic workflow for getting started with the contribution process.

The image starts with a decision point of Is this your first time contributing? If yes, the next step is to set up your GitHub account. If no, the next step is another decision point of Is your change minor? If yes, the next step is to edit within the browser. If no, the next steps involve installing authoring tools, forking and cloning the repo, making changes, opening a pull request, and reviewing and signing off on your pull request.

Changes to training modules

Contributors can't edit or propose changes to training modules. At this time, only Microsoft Learn documentation stored in public repositories is open for public contributions.