Note
Access to this page requires authorization. You can try signing in or changing directories.
Access to this page requires authorization. You can try changing directories.
Important
The deprecation of the MedTech service was initiated 3 May 2025. If using a MedTech service is no longer a priority, deprovision your instance, which can be found here. Support for active instances in the following regions will end 3 May 2028: West US2, UK South, West Europe, East US, Australia East, East US 2, Central India, North Europe. The Open Source version of the MedTech service can be found here.
This article provides an overview of the MedTech service device mapping.
The MedTech service requires two types of JSON mappings that are added to your MedTech service through the Azure portal or Azure Resource Manager (ARM) API. The device mapping is the first type and controls mapping values in the device data sent to the MedTech service to an internal, normalized data object. The device mapping contains expressions that the MedTech service uses to extract types, device identifiers, measurement date time, and measurement value(s). The FHIR® destination mapping is the second type and controls the mapping for FHIR Observations.
Note
The device and FHIR destination mappings are re-evaluated each time a device message is processed. Any updates to either mapping will take effect immediately.
Device mapping basics
The device mapping contains collections of expression templates used to extract device message data into an internal, normalized format for further evaluation. Each received device message is evaluated against all expression templates in the collection. This evaluation means that a single device message can be separated into multiple outbound messages that can be mapped to multiple FHIR Observations in the FHIR service.
Tip
For more information about how the MedTech service processes device message data into FHIR Observations for persistence in the FHIR service, see Overview of the MedTech service device data processing stages.
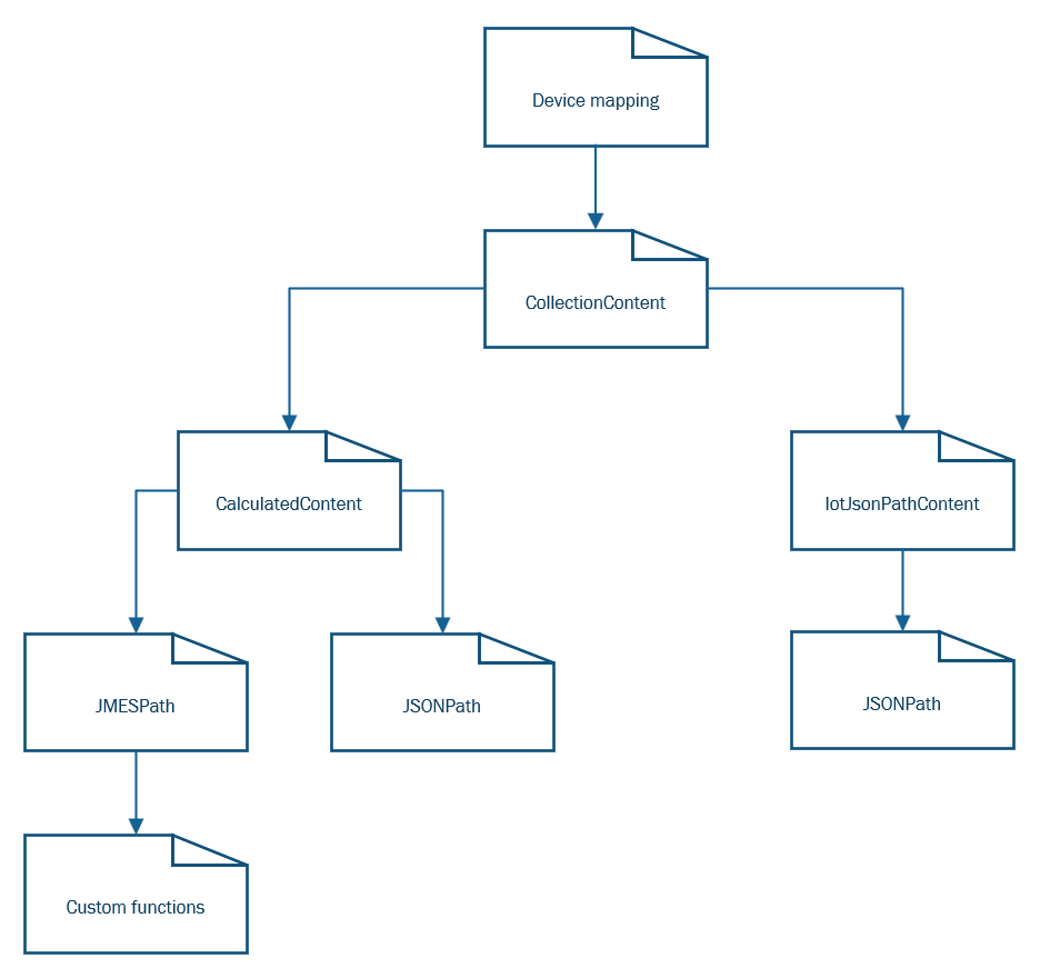
This diagram provides an illustration of what happens during the normalization stage within the MedTech service.
Device mapping validations
The normalization process validates the device mapping before allowing it to be saved for use. These elements are required in the device mapping templates.
Device mapping
| Element | Required in CalculatedContent | Required in IotJsonPathContent |
|---|---|---|
| typeName | True | True |
| typeMatchExpression | True | True |
| deviceIdExpression | True | False and ignored completely. |
| timestampExpression | True | False and ignored completely. |
| patientIdExpression | True when the MedTech services's Resolution type is set to Create; False when the MedTech service's Resolution type is set to Lookup. | True when the MedTech service's Resolution type is set to Create; False when the MedTech service's Resolution type is set to Lookup. |
| encounterIdExpression | False | False |
| correlationIdExpression | False | False |
| values[].valueName | True | True |
| values[].valueExpression | True | True |
| values[].required | True | True |
Important
The Resolution type specifies how the MedTech service associates device data with Device resources and Patient resources. The MedTech service reads Device and Patient resources from the FHIR service using device identifiers and patient identifiers. If an encounter identifier is specified and extracted from the device data payload, it's linked to the observation if an encounter exists on the FHIR service with that identifier. If the encounter identifier is successfully normalized, but no FHIR Encounter exists with that encounter identifier, a FhirResourceNotFound exception is thrown. For more information on configuring the MedTech service Resolution type, see Configure the Destination tab.
Note
The values[].valueName, values[].valueExpression, and values[].required elements are only required if you have a value entry in the array. It's valid to have no values mapped. These elements are used when the telemetry being sent is an event.
For example, some scenarios may require creating a FHIR Observation in the FHIR service that does not contain a value.
CollectionContent
CollectionContent is the root template type used by the MedTech service device mapping. CollectionContent is a list of all templates that are used during the normalization stage. You can define one or more templates within CollectionContent, with each device message received by the MedTech service being evaluated against all templates.
You can use these template types within CollectionContent depending on your use case:
- CalculatedContent for device messages sent directly to your MedTech service event hub. CalculatedContent supports JSONPath, JMESPath, JMESPath functions, and the MedTech service custom functions.
and/or
- IotJsonPathContent for device messages being routed through an Azure IoT Hub to your MedTech service event hub. IotJsonPathContent supports JSONPath.
Example
Tip
You can use the MedTech service Mapping debugger for assistance creating, updating, and troubleshooting the MedTech service device and FHIR destination mappings. The Mapping debugger enables you to easily view and make inline adjustments in real-time, without ever having to leave the Azure portal. The Mapping debugger can also be used for uploading test device messages to see how they'll look after being processed into normalized messages and transformed into FHIR Observations.
In this example, we're using a device message that is capturing heartRate data:
{
"heartRate": "78",
"endDate": "2023-03-13T22:46:01.8750000",
"deviceId": "device01"
}
We're using this device mapping for the normalization stage:
{
"templateType": "CollectionContent",
"template": [
{
"templateType": "CalculatedContent",
"template": {
"typeName": "heartrate",
"typeMatchExpression": "$..[?(@heartRate)]",
"deviceIdExpression": "$.matchedToken.deviceId",
"timestampExpression": "$.matchedToken.endDate",
"values": [
{
"required": true,
"valueExpression": "$.matchedToken.heartRate",
"valueName": "hr"
}
]
}
}
]
}
The resulting normalized message will look like this after the normalization stage:
[
{
"type": "heartrate",
"occurrenceTimeUtc": "2023-03-13T22:46:01.875Z",
"deviceId": "device01",
"properties": [
{
"name": "hr",
"value": "78"
}
]
}
]
When the MedTech service is processing the device message, the templates in the CollectionContent are used to evaluate the message. The typeMatchExpression is used to determine whether or not the template should be used to create a normalized message from the device message. If the typeMatchExpression evaluates to true, then the deviceIdExpression, timestampExpression, and valueExpression values are used to locate and extract the JSON values from the device message and create a normalized message. In this example, all expressions are written in JSONPath, however, it would be valid to write all the expressions in JMESPath. It's up to the template author to determine which expression language is most appropriate.
Tip
For assistance fixing common MedTech service deployment errors, see Troubleshoot MedTech service deployment errors.
For assistance fixing MedTech service errors, see Troubleshoot errors using the MedTech service logs.
Next steps
How to use CalculatedContent templates with the MedTech service device mapping
How to use IotJsonPathContent templates with the MedTech service device mapping
How to use custom functions with the MedTech service device mapping
Overview of the MedTech service FHIR destination mapping
Overview of the MedTech service scenario-based mappings samples
Note
FHIR® is a registered trademark of HL7 and is used with the permission of HL7.